首 页
党建引领
慈善项目
$chdChannel.title
捐赠流程
免税资格
$chdChannel.title
政策法规
基金会管理制度
项目管理办法
$chdChannel.title
捐赠名录
项目执行报告
年度工作报告
年度审计报告
$chdChannel.title
学校介绍
发展历程
历史印记
基金会介绍
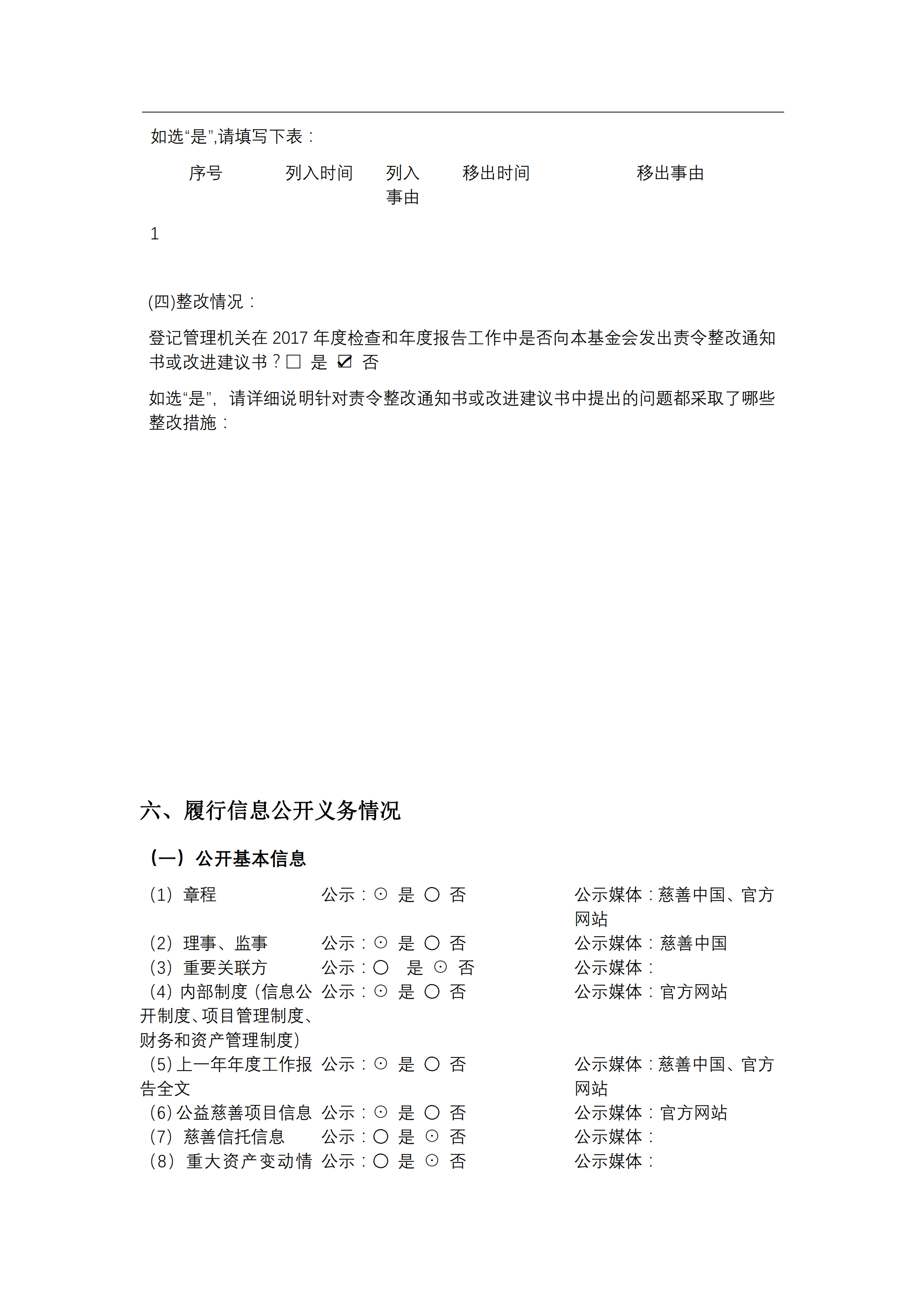
首页» 信息公开
北京体育大学教育基金会2019年年报
发布时间:2020-08-13

北京体育大学教育基金会2019年年报


31cb250001d24b9c9902bd2aa0da7b79.png


ba595bf988824ff2a568ff517958bdd2.png


5d1f1669b163431a9f1c8fdc2a816a65.png


8c15d4aa71ee4a5986dd2c826c2e7c32.png


e3bd65698bec4a889f3b99669d62ef2f.png


0e2b42b78e2c41d8b352d7c235b9c8a1.png


60660b8f32c541f2a78264c303badf4f.png


0ac70736bf1b44728b1ac101497f947c.png


05235a53c43942b584619965536a2676.png


38f16e990b4444b086496c4cbff1c490.png


1deaafa4c6b8460ea9d98e20bd94e33e.png


48af501261bb4bbfb4e605be0127eccd.png


78cc6a16a7194371bdd78ddbe06ed20e.png


22730b25cec34619b4a19bb30fdd0e99.png


e1a0ec9dbf714427a5e9de928d6dbf15.png


c025f327dc974f8091d35a8270ca4fd2.png


45367c907a3d46729735935ac2bac51c.png


5a5d118d7bf147f786f27806d3c29230.png


f4dc2aea54784764b0f58575358021e8.png


04fc4cf7191b4e49bd289cecfb5101bb.png


62a6479afc2140e78ec84ff3b7ed6a28.png


e7b88ac65f1e469e84e58a879f95c249.png


3050ecf4aa454a738ead8635d5bed982.png


288ea99f6b3342b485054573b0339628.png


158f74e9b5da4c6c98d3cd0deeb92da0.png


45927c14d9ce415eac8bd46b7d4b9d3a.png


531d2f54f8f8451f9c39fa2872904d78.png


1713559788974eb490c51001d7b4b2b7.png


b039901257df4234ab054a843ec51cc8.png


f8838ef374884cd0b8b09044c1db5a55.png


11b1a6ddb6f84d26890de4683d91acdd.png


7ceb89a389ff44cbb3c6c23dc61a6173.png


bf81258d36ae4eabb1d36d59049d15b8.png


b59cf87165c04ea283a6b28d5d728c34.png


8f3edaa84d304d3db4962fb7e1aa826b.png


5255bd8102f743ea93c7c908b8e6fe37.png


fa1f4e4b423d4fc4a1a2cb02b3615df4.png